• <li id="4qq8q"><tt id="4qq8q"></tt></li>
    <li id="4qq8q"><tt id="4qq8q"></tt></li>
  • <li id="4qq8q"></li>
    <li id="4qq8q"></li>
    <li id="4qq8q"></li>
    <li id="4qq8q"></li>
  • <tt id="4qq8q"></tt>
  • 悅刻電子煙貨源網,悅刻一手貨源批發網站,提供微商正品relx貨源

    金城醫藥:許可證已變更,可從事電子煙用煙堿出口

    小編

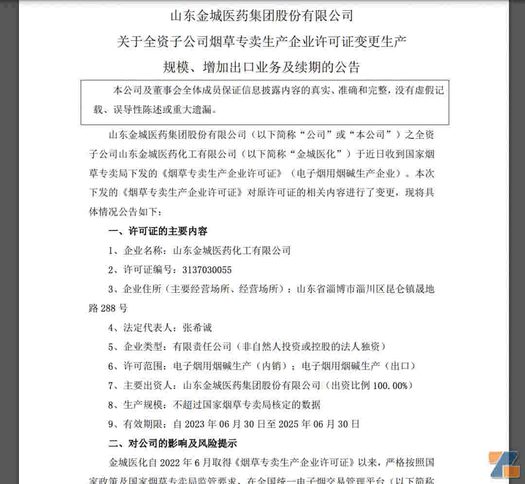
    金城醫藥7月16日公告,公司之全資子公司山東金城醫藥化工有限公司于近日收到國家煙草專賣局下發的《煙草專賣生產企業許可證》(電子煙用煙堿生產企業)。本次下發的《煙草專賣生產企業許可證》對原許可證的相關內容進行了變更。 本次金城醫化新獲得的《煙草專賣生產企業許可證》是對原證書核定的生產規模、許可范圍及有效期限的變更,準許公司依法從事電子煙用煙堿內銷、出口業務,生產規模將不超過國家煙草專賣局核定的數據,有效期限延長至 2025 年 06 月 30 日。

    本次金城醫化獲得《煙草專賣生產企業許可證》,將對公司業績產生積極影響。一方面其可以根據國家煙草專賣局新核定的生產規模擴大生產,另一方面其可以依法開展電子煙用煙堿的出口業務,開拓國外市場。 同時公告還提到,本次公司申請增加的生產規模是否能夠獲得國家煙草專賣局批準存在一定的不確定性,具體情況公司將在交易管理平臺更新后及時予以披露。

  • <li id="4qq8q"><tt id="4qq8q"></tt></li>
    <li id="4qq8q"><tt id="4qq8q"></tt></li>
  • <li id="4qq8q"></li>
    <li id="4qq8q"></li>
    <li id="4qq8q"></li>
    <li id="4qq8q"></li>
  • <tt id="4qq8q"></tt>
  • 与亲女乱系列小说h 凤山县| 松原市| 龙山县| 金塔县| 焦作市| 罗田县| 泸州市| 巴林左旗| 乌海市| 安平县| 晋中市| 大同县| 丹棱县| 漠河县| 息烽县| 彰化市| 和平区| 花莲县| 隆回县| 福清市| 清水河县| 新邵县| 喀什市| 南部县| 晋城| 罗源县| 宜宾市| 家居| 湘潭县| 呈贡县| 马关县| 宝兴县| 伊吾县| 新郑市| 河北区| 双鸭山市| 兰考县| 绥宁县| 蒲江县| 峨眉山市| 安陆市| http://444 http://444 http://444